摘要:基于有效提高電力資源利用率、減小諧波污染、提高電網輸電效率和電質量的目的,設計了一款基于低功耗單片機MSP430的高功率因數電源。本系統以單片機MSP430為控制和運算核心,測量出系統的功率因數。采用非隔離式Boost電路作為主回路,采用PFC功率因數校正專用控制芯片UCC28019進行閉環反饋控制,將功率因數補償到0.999以上,本系統具有一定的實用性。
在電力網的運行中,功率因數反映了電源輸出的視在功率被有效利用的程度,我們希望的是功率因數越大越好。這樣電路中的無功功率可以降到最小,視在功率將大部分轉換為有功功率,從而提高電能輸送的效率。提高功率因數必須從相位校正技術和諧波消除技術兩個方面考慮,無功分量基本上為高次諧波,諧波電流在輸電線路阻抗上的壓降會使電網電壓發生畸變,影響供電系統的供電質量,諧波會增加電網電路的損耗。解決用電設備諧波污染的主要途徑有兩種:
一是增設電網補償設備(有源濾波器和無源濾波器)以補償電力電子設備、裝置產生的諧波;二是改進電力電子裝置本身,使之不產生或產生很小的諧波,如采用功率因數校正技術。兩者相比較前者是消極的方法,即在裝置產生諧波后,進行集中補償;后者是積極的方法,也是諧波抑制的重要方法。減小諧波污染、提高功率因數,對于提高電網電質量和用電效率、緩解我國的能源短缺問題等都具有重要的現實意義。本系統基于MSP430 的高功率因數電源對功率因數校正進行了一定的研究,MSP430 是低功耗單片機,將低功耗單片機與功率因數校正相結合具有深層次的研發意義。
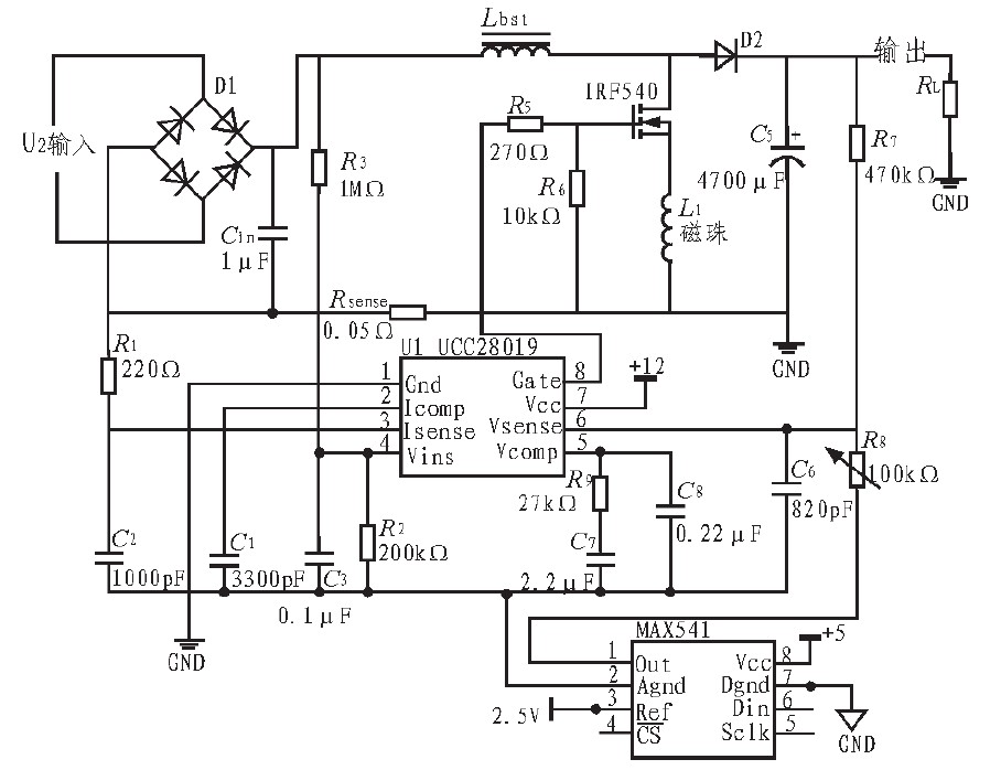
1 系統總體方案設計及實現方框圖系統主要包括整流、功率因數校正、Boost 升壓等幾個部分。電源變壓器將較高的市電電壓降低到符合整流電路所需要的交流電壓,經整流電路后得到直流電。將得到的直流電送入Boost 升壓電路進行升壓,Boost 電路的輸出電壓極性與輸入電壓極性相同,但總高于輸入電壓,輸入電流連續、輸出電壓與負載電流無關,輸出阻抗非常低,通過控制開關管通斷的占空比來控制輸出電壓。PFC 控制部分采用有源PFC(也稱主動式PFC) 功率因數校正可以實現高輸入功率因數和低輸入電流諧波含量,并且開關管的電壓應力和電流應力都比較小。電壓適應范圍寬,功率因數高。本系統采用兩級PFC 技術,即在整流濾波和DC/DC 功率級之間加入有源PFC電路為前置級,用于調高功率因數和實現DC/DC 級輸入的預穩,該技術一般用于大功率輸出場合。
MSP430 作為控制和運算核心,它具有處理能力強,運行速度快、資源豐富、開發方便等優點。MSP430 系列單片機是16 位超低功耗的混合信號處理器,把許多模擬電路、數字電路和微處理器集成在一個芯片上,以提供"單片"解決方案。
MSP430 系列單片機的電源電壓采用1.8~3.6 V 低電壓,RAM數據保持方式下耗電僅0.1 μA,活動模式耗電250 μA/MIPS(MIPS: 每秒百萬條指令數),I/O 輸入端口的漏電流最大僅50 nA, 遠低于其他系列單片機(一般為1~10 μA),MSP430系列單片機堪稱目前世界上功耗最低的單片機,其應用系統可以做到用一枚電池使用10 年。系統整體設計如圖1 所示。

圖1 系統實現方框圖
- 1
- 2
- 3
- 4
- 5
- 總5頁
來源:c114
http:www.toastsoft.com/news/28498.htm









