——呂天文
1、現狀分析
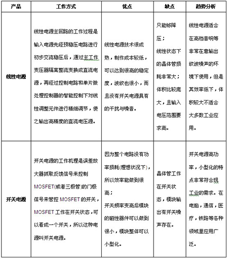
線性電源(Linear power supply)是先將交流電經過變壓器降低電壓幅值,再經過整流電路整流后,得到脈沖直流電,后經濾波得到帶有微小波紋電壓的直流電壓。要達到高精度的直流電壓,必須經過穩壓電路進行穩壓。應用于科研、大專院校、實驗室、工礦企業、電解、電鍍、充電設備等領域。
開關電源(Switching power supply)是利用現代電力電子技術,控制開關管開通和關斷的時間比率,維持穩定輸出電壓的一種電源,開關電源一般由脈沖寬度調制(PWM)控制IC和MOSFET構成。應用于工業自動化控制、軍工設備、科研設備、LED照明、工控設備、通訊設備、電力設備、儀器儀表、醫療設備、半導體制冷制熱、空氣凈化器,電子冰箱,液晶顯示器,LED燈具,通訊設備,視聽產品,安防,電腦機箱,數碼產品和儀器類等領域。開關電源高頻化是其發展的方向,高頻化使開關電源小型化,并使開關電源進入更廣泛的應用領域,特別是在高新技術領域的應用,推動了開關電源的發展前進,產品不斷向著輕、小、薄、低噪聲、高可靠、抗干擾的方向發展。

圖1 電子電源主要產品類別劃分
下面以中國市場(主要指內銷,不含出口,以下同)為例,可以看出線性電源和開關電源的比例關系:
表1 2010年中國電源銷售細分產品分析

- 1
- 2
- 3
- 4
- 總4頁
    免責聲明:本文僅代表作者個人觀點,與電源在線網無關。其原創性以及文中陳述文字和內容未經本站證實,對本文以及其中全部或者部分內容、文字的真實性、完整性、及時性本站不作任何保證或承諾,請讀者僅作參考,并請自行核實相關內容。
來源:ICTresearch
      來源:ICTresearch
            本文鏈接:中國線性與開關電源的現狀及發展趨勢分析 
http:www.toastsoft.com/news/26408.htm
           http:www.toastsoft.com/news/26408.htm
            文章標簽: 開關電源/線性電源/整流電路
 
            
            
        
		 
       






 0755-82905460  
			 郵箱
0755-82905460  
			 郵箱  :
 :