配合固態照明趨勢的安森美半導體高能效LED照明方案
2011/11/14 17:57:41
電源在線網
隨著能源價格的進一步走高和環境問題的增多,世界各國紛紛致力減少溫室氣體排放,加快了用LED替代對環境有影響的緊湊型熒光燈(CFL)和線性熒光燈(LFL)的步伐。截至目前,世界上許多國家和地區都公布了白熾燈“隱退”的時間表和路線圖。中國禁用(禁售)白熾燈計劃也于日前出爐。國家發改委等部門聯合印發了《關于逐步禁止進口和銷售普通照明白熾燈的公告》,決定從2012年10月1日起,按照功率大小分階段逐步禁止進口和銷售普通照明白熾燈。
LED以其壽命更長、優異的色彩組合、節能及符合環保要求,已成為照明革命的關鍵動力。近年來,LED成為了增長速度最快的半導體市場之一,5年年復合增長率達到19.3%,預計2013年市場總值可達124億美元,見圖1。

圖1:LED市場增長動力及趨勢
高亮度LED的光輸出、能效及成本正在迅速改善,使其應用范圍不斷擴大。根據LED的工作電壓可以劃分為三個功率等級:0.9V至7V(手機和移動設備)、7V至60V(汽車和LCD背光)和60V至700V(通用照明)。這當中市場成長潛力最大的是汽車、LCD背光和通用照明。汽車應用主要包括氖燈替代、應急車輛燈、組合尾燈、儀表盤照明、信息娛樂、內部照明、中央高位剎車燈、前照燈、停車燈等;LCD背光主要包括大屏幕液晶電視、中等屏幕的筆記本、GPS、相框、上網本等;通用照明主要有離線LED驅動器/鎮流器、街道/區域照明、替代燈泡、替代熒光燈、交通信號燈、工作照明、景觀照明、建筑物照明等。不難看出,今后LED照明將逐步進入到更多的應用領域。
安森美半導體的高能效LED照明方案
利用先進技術以更少電能執行相同甚至更多的任務,進一步提升能效一直是安森美半導體不懈的追求。安森美半導體針對高能效LED應用開發了豐富的產品及方案,可以應對LED照明應用的多種挑戰,如提高功率密度、實現功率因數校正、提高整體可靠性、輸入電源范圍更寬、滿足空間受限及特定照明要求(如三端雙向可控硅開關元件(TRIAC)調光)等。
安森美半導體寬廣的產品范圍涉及AC-DC電源IC、DC-DC驅動器、CCR穩流器、CCCV控制、HV-FET、整流器、數字接口、環境光傳感器、保護、電力線載波(PLC)調制解調器等。
安森美半導體不斷創新并推出LED通用照明應用方案,充分體現了高能效、創新及強固的特性。
·中低功率LED照明應用
在中低功率LED照明應用方面,MR16燈泡很有典型性,其設計挑戰在于在不同交流電壓條件下提供較平坦的輸出電流,且在不同直流條件下提供出色的能效。安森美半導體的降壓-升壓型NCP3065開關穩壓器采用針對AC-DC轉換的橋式整流器,具有寬輸入和輸出工作電壓、穩定的輸出電流。NCP3065可配置為降壓-升壓滿足輸入電壓與輸出電壓有交疊的要求,并有開路和短路LED保護功能,可通過12 Vac電子變壓器/墻壁調光器調光。NCP3065的內部參考電壓微調至2%,從而在即便是輸入電壓、LED正向電壓和電感容限的寬變化范圍下,都能提供極精確穩定的電流。

圖2:采用NCP3065的MR16 LED燈泡電路和參考設計
還有一款MR16 LED方案是用于降壓型應用的NCL30100,它是能效大于95%的LED驅動器控制器,開關頻率高達700kHz,不需要輸出電容,Vcc工作范圍從6.35至18 V,可以驅動一個或多個大功率LED,主要用在MR16 LED照明、環境燈照明、太陽能LED、交通照明、室外照明和LED光條等應用。其PCB非常小巧,可以裝入MR16燈的燈座內。NCL30160的遲滯控制特性可在負載瞬期間提供快速的回應,無需小型信號控制環路補償元件。保護特性包括可利用電阻設定LED電流、LED短路保護、欠壓鎖定及熱關閉。

圖3:采用NCL30100的MR16 LED燈泡電路和參考設計
安森美半導體的其他LED驅動器還包括帶PFC、兼容TRIAC調光的離線式驅動器NCL30000,可在5至15 W輸出功率的低電平條件下達到80%以上的能效(典型值83%),適合LED驅動器/鎮流器、嵌燈/聚光燈/戶外照明使用;用于LED照明的AC-DC隔離電源方案,分別適用于3至8 W低功率照明、8至40 W嵌燈及PAR燈泡,以及40至125 W建筑物及區域照明和50至300 W高能效LED街道照明。
·大功率照明應用
NCL30160是安森美半導體為驅動大功率LED新推出的一款NFET遲滯降壓、恒流驅動器。它是新一代高能效的解決方案,電流提升到了1.5安培,損耗非常低,體積也更小,可最大限度地減少空間和成本。它通過利用僅55mΩ的低導通阻抗內部MOSFET及以100%占空比工作的能力,能夠提供能效高達98%的方案。最高1.4MHz的高開關頻率使設計人員可采用更小的外部元件,將電路板尺寸減至最小及成本降至最低。

圖4:高亮度LED驅動器NCL30160應用電路
另一款專用LED電源集成電路是NCL30051,能夠為降壓直流-直流(DC-DC)轉換器/LED驅動器提供恒定電壓。該器件集成了一個臨界導電模式(CrM) PFC控制器及一個半橋諧振控制器,并內置600V驅動器,針對離線電源應用進行了優化,具備了所有實現高能效、小外形因數設計所需的特性。
用NCL30051和NCL30160搭配組成的LED照明芯片組,可用最少的所需外部元件簡化電源電路設計。這種架構使芯片組能夠集成在更緊湊及更高性價比的LED照明電源中,除了在通用照明戶外照明(如街燈、停車場燈)應用中采用,還可廣泛用于工業及汽車照明應用。
·其他照明應用和參考設計
安森美半導體還為各種照明應用提供了多種參考設計電源。除了上面提到的MR16 LED燈泡參考設計演示板外,還有新型低成本線路可調光LED T5燈管參考設計,僅用5個元件即可實現CCR LED直接交流驅動;采用LED模塊重新設計的臺燈,光輸出高于鹵素燈,能耗僅為1/4;采用NCL30000的帶PFC離線式LED驅動器兼容TRIAC調光,廣泛適用于嵌燈/聚光燈/戶外照明。
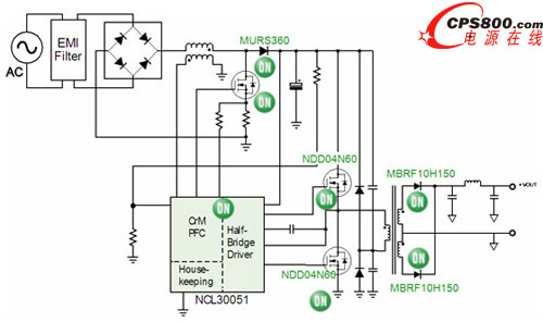
安森美半導體還將針對LED街道與建筑照明應用推出基于NCL30051的大功率(100至250 W)LED驅動器參考設計。該設計具有輸出開路和短路、過溫、過流(自動恢復)及過壓輸入(OVP大電壓)保護功能。它也可以進行兩段雙電平模擬調光或PWM調光(頻率100到300Hz)。其調光范圍大于10:1;模擬電壓輸入為1-10 V。這個大功率照明應用方案的樣品將于2012年第1季提供。

圖5:基于NCL30051的100至250 W大功率LED驅動器參考設計
領先高能效方案滿足各類應用
安森美半導體利用在電源管理、高能效電源及封裝方面的核心專長及優勢,開發用于不同應用領域的專用LED驅動器,推出符合或超越世界各地的規范要求的固態照明方案。這些方案采用獨特的LED驅動電源架構、模擬及調光技術、反激轉換器及非隔離直流-直流拓撲結構,以及正待批專利的自偏置晶體管技術,應用范圍非常寬,從便攜電池供電產品到汽車內部照明,到通用照明、建筑物固態照明,不論產品直接采用交流或直流線路供電都可以采用,為實現照明革命提供了豐富的選擇。<
免責聲明:本文僅代表作者個人觀點,與電源在線網無關。其原創性以及文中陳述文字和內容未經本站證實,對本文以及其中全部或者部分內容、文字的真實性、完整性、及時性本站不作任何保證或承諾,請讀者僅作參考,并請自行核實相關內容。