引言
電能是當代社會不可或缺的重要資源,而儲能設備的優劣直接影響著電力設備的充分應用。近年來隨著便攜式設備、不間斷電源系統以及電動車的大量開發使用,蓄電池的使用量日益增加。可充電蓄電池,特別是鉛酸蓄電池憑借其價格低廉、性能穩定、沒有記憶功能等卓越特點普遍應用在各行各業。但蓄電池受其先天條件的制約,存在著循環壽命差、高低溫性能差、充放電過程敏感、深度放電性能容量恢復困難、環境污染的問題,傳統蓄電池已經越來越無法滿足人們對儲能系統的要求。
超級電容是近幾年才批量生產的一種新型電力儲能器件,也稱為電化學電容。它既具有靜電電容器的高放電功率優勢又像電池一樣具有較大電荷儲存能力[1,2],單體的容量目前已經做到萬法拉級。同時,超級電容還具有循環壽命長、功率密度大、充放電速度快、高溫性能好、容量配置靈活、環境友好免維護等優點。自1957年美國人Becker發表第一篇關于超級電容的專利以來,超級電容的應用范圍越來越廣:在直流電氣化鐵路供電、UPS等應用方向進行研究,目前已開發出了50kVA和80kVA的實驗樣機[3];利用超級電容器配合蓄電池作為輔助動力源,促進汽車的能源回收,提高能源利用率[4],并出現了超級電容混合動力汽車[5]。隨著超級電容性能的提升,它將有望在小功耗電子設備、新能源利用以及其他一些領域中部分取代傳統蓄電池。
本文介紹了一種基于超級電容設計的用以替代12V蓄電池的超級電容模塊,通過計算分析得出模塊的組合結構、最佳充電電流范圍、充電時間以及總的輸出能量。該模塊具有壽命長,不造成污染,功率和能量密度大等優點,具有很好的開發應用前景。
一、 超級電容儲能模塊的設計
    由于超級電容的放電不完全,存在最低工作電壓 ,所以單體超級電容的能量為
,所以單體超級電容的能量為 ,其中C為超級電容的單體電容量
,其中C為超級電容的單體電容量 ,為單體超級電容充電完成的電壓值。
,為單體超級電容充電完成的電壓值。 
超級電容器單體儲存能量有限且耐壓不高,需要通過相應的串連并聯方法擴容,擴大超級電容的使用范圍。而通過相應的DC-DC芯片可以提高超級電容的最低工作電壓。假設超級電容以m個串聯,n組并聯的方式構成。則每個超級電容的能量輸出為
     (1)
    (1) 
    其中 ,
, 為芯片的最低啟動電壓。故超級電容陣列的能量總輸出為
為芯片的最低啟動電壓。故超級電容陣列的能量總輸出為 ,
, 為超級電容的總能量。
為超級電容的總能量。 
- 1
- 2
- 3
- 4
- 5
- 總5頁
http:www.toastsoft.com/news/2011-9/201192115493.html
 
		 
       

 (2)
    (2)  為串聯器件數,
為串聯器件數, 為并聯支路數。
為并聯支路數。  (3)
    (3)  ,
,
 (4)
    (4)  ,其中Umin為相應的芯片的最低啟動電壓。
,其中Umin為相應的芯片的最低啟動電壓。 
 )相串聯,同時與一個較大阻值的電阻(等效并聯阻抗,
)相串聯,同時與一個較大阻值的電阻(等效并聯阻抗, )相并聯的結構。如圖3所示[7]。
)相并聯的結構。如圖3所示[7]。 
  的存在,采用過大電流充電時,超級電容的充電效率會有一定程度的降低,因此需要考慮充電電流對超級電容的工作效率的影響。
的存在,采用過大電流充電時,超級電容的充電效率會有一定程度的降低,因此需要考慮充電電流對超級電容的工作效率的影響。  (5)
    (5)  (6)
    (6)  =0V,為超級電容的初電壓,
=0V,為超級電容的初電壓, 表示在等效串聯電阻Res上的壓降。
表示在等效串聯電阻Res上的壓降。  (7)
    (7)  (8)
    (8)  成立,理想情況下,超級電容器的恒流充電效率表示為:
成立,理想情況下,超級電容器的恒流充電效率表示為:  (9)
    (9) 

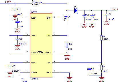
 ,其中R9=4.7K,令Uo=10.8V,則R7=5.25K,取標稱值5.1K。
,其中R9=4.7K,令Uo=10.8V,則R7=5.25K,取標稱值5.1K。  ,其中C為超級電容的額定容量,dv為超級電容的電壓變化,I為超級電容的充電電流,t為充電時間。故超級電容陣列的充電時間為(充電電流為10A的情況下)
,其中C為超級電容的額定容量,dv為超級電容的電壓變化,I為超級電容的充電電流,t為充電時間。故超級電容陣列的充電時間為(充電電流為10A的情況下) 


 ,
, 為芯片的最低啟動電壓。
為芯片的最低啟動電壓。 
 0755-82905460  
			 郵箱
0755-82905460  
			 郵箱  :
 :