飛捷電子早年前就瞄準LED照明市場,近期推出提供基于飛兆(Fairchild)公司的FSEZ1216,其是集成功率MOSFET的初級邊PWM控制,能對低功率反激轉換器增強性能。起動電流僅為10uA,工作電流僅為3.5mA。FSEZ1216具有恒壓(CV)和恒流(CC)控制而不需要次級反饋電路,固定的PWM屏障42kHz,并具有跳頻特性,以解決EMI問題。FSEZ1216可用作手機、無繩電話、PDA、數碼相機的電池充電器,替代線性變壓器和RCC SMPS。
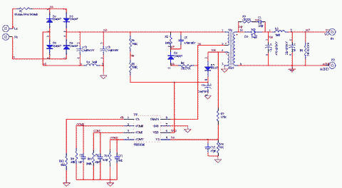
下表介紹了FSEZ1216的主要特性,功能方框圖和典型應用框圖以及5W(5V/1A)電源應用電路和所用材料清單。


資料來源:飛捷電子
樣品派送細節
申請對象:LED制造企業、研發公司、工程師、采購
時間:2009年6月29日-2009年7月29日
注意事項:每個公司最多申請5PCS
如需了解更多或者獲取樣品,請登陸www.flypowers.com或者致電:0755 8825 7825。■
    免責聲明:本文僅代表作者個人觀點,與電源在線網無關。其原創性以及文中陳述文字和內容未經本站證實,對本文以及其中全部或者部分內容、文字的真實性、完整性、及時性本站不作任何保證或承諾,請讀者僅作參考,并請自行核實相關內容。
來源:飛捷電子
      來源:飛捷電子
            本文鏈接:飛捷電子LED完美解決方案FSEZ12 
http:www.toastsoft.com/news/2009-7/200972102234.html
            
            
            
       http:www.toastsoft.com/news/2009-7/200972102234.html
 
		 
       
 0755-82905460  
			 郵箱
0755-82905460  
			 郵箱  :
 :