第三代 ( 3G) 手機可提供帶有更多功能的廣泛特性。當消費者從其通信設備上獲得最新及更好的功能時,他們還繼續要求從一塊電池上獲得更長的工作時間及更小的外形系數。盡管IC集成可幫助解決設備尺寸問題,但同時也會增加設計復雜性及限制設計靈活性。今天的移動電話設計者必須考慮各種因素,以通過有效優化電池功率使用來延長電池工作時間。因此,必須組合使用多種高集成電源管理單元及高性能分立元件來解決電池管理、功率保存及系統管理等問題。
兩難選擇:功能與電池功率
在設計一種高級無線設備時,工程師面臨一個基本的兩難選擇。他們需要將大量功能集成到一個通常由電池與顯示屏尺寸、以及用戶接口復雜性與設計工效學所決定的給定外形系數中。此外,電池的可用能量由決定其能量密度與物理尺寸的化學特征決定。這些不斷變化的參數通常會迫使設計人員更有效地利用電池功率管理技術來滿足消費者所期望的設備待機與工作時間。
今天的3G多功能手機支持好幾個空中接口,并能提供諸如 GSM 及 WCDMA等多波段modem連接。亦可通過藍牙、無線LAN、紅外及 USB接口來進行其它連接。數碼相機已成為許多手機的標準配置,它需要有成熟的相機引擎及高發光度閃光燈來拍攝高質量照片。以更高的數據傳輸速度,還可實現視頻電話功能。此外,高速應用處理器還能提供音/視頻處理能力來執行數字電視 ( DTV) 信號與MPEG音頻編解碼。更新款的手機還計劃增加調頻收音機和數字電視調諧器來提高手機的娛樂價值。更高的數據吞吐量最終要求有高密度的存儲能力,這可通過存儲器擴展槽或(甚至)微型硬盤驅動器來實現。不難想象,這些無線手機還兼具有手持式游戲設備的功能。
作為能量來源的電池在系統中占據中心位置。今天,幾乎百分之百的3G手機都采用鋰離子電池,因為它是一種可提供最高能量密度的可充電化學電池。從尺寸角度看,大多數電池都具有大約50 x 40 x 5 mm的尺寸,并能提供900 - 1200 mAh的容量。盡管燃料電池技術允諾將來能提供比鋰離子電池更高的能量密度,但由于技術與規章管制問題,其廣泛使用估計還需數年的時間。此外,預計鋰離子電池技術的逐步改進也會使其容量增加30%。因此,系統工程師目前基本上還會繼續使用可提供大約1500 -1800 mAh的鋰離子電池。
這種兩難選擇最終會迫使數字與模擬半導體技術轉向下一個低功率節點,并推動超高效電池使用技術的發展。
集成與布局問題
顯然,隨著將所有功能都整合到一個尺寸相對較小的外殼中,需要對一組高性能模擬與數字器件進行集成。為突出復雜性,圖1給出了3G手機的主要系統架構。
圖字(上下、左右):電源管理、處理單元、PA與WCDMA收發器、PA與GSM收發器、調頻接收器、藍牙處理器、高PSRR LDO、相機傳感器、相機閃光燈、相機引擎、升壓DC/DC、3MHz降壓DC/DC、振動器-麥克風-耳機-耳承-SIM卡、模擬基帶處理器、基帶電源 /音頻編解碼器與驅動器、數字基帶處理器、應用處理器、存儲器、音頻綜合器、高PSRR LDO、鍵盤、顯示屏1、顯示屏1、3MHz降壓DC/DC、白LED驅動器、白LED驅動器、電池容量計、鋰離子電池。
但問題是:"哪些器件需要集成,又如何來解決手機外形系數對器件安放位置的影響這一問題?"答案就是集成用于基帶處理器、音頻子系統及接口器件的標準電源,因為不同手機平臺均采用類似的子系統與器件,而手機電源也采用同樣的基本芯片組。但也存在如下兩個內在的主要問題。首先,工業設計考慮允許根據所需功能及人機工程學來以各種不同方式設計手機。今天,電設計需要考慮能否將手機設計成塊糖、蚌殼或滑動形狀,且全都采用不同的顯示屏、鍵盤與揚聲器配置。這些設計差別對手機顯示屏、相機模塊及其他子系統的安放位置都有很大的影響,且在某種程度上會限制這些器件的集成。在某些情況下,電源或音頻功能的"一體化"集成可能意味著更長的走線、復雜的印制板布局、或由噪聲帶來的電設計挑戰。其次,人們還不應忘記手機廠商所要求的對手機型號系列的經濟高效管理。為以不同手機型號來滿足市場需求,手機制造商必須以不同成本來提供各種特性與性能水平。為在競爭激烈的市場中獲得最高利潤,這些型號的成本必須隨功能而改變,而這反過來又會限制將每一種功能都集成到一片大型IC上。如果特性不是給定型號系列所需要的,則應將某些特定功能及其電源從板上卸下以減少成本。
此外,采用相同基本芯片組的手機廠商還需要使其產品有別于其他競爭對手的產品,這反過來又推動對各種不同特性的再集成。一種典型的產品差異化例子可能包括(但不限于)更亮的相機閃光燈、功能更強的噴燈模式、D類立體聲音頻性能、特殊顯示屏與鍵盤背光效果、MP3音頻播放功能、調頻廣播接收與精確電池容量計量等。
分立電源器件選擇
如圖1所示,為差異化子器件供電的典型非集成電源器件,可能是作為手機電池盒一部分的電池容量計、高效率但小體積的高頻DC/DC內核電源、用于相機白閃光燈LED的高性能DC/DC升壓驅動器、帶有機LED電源的白LED背光驅動器、次顯示屏以及具有超低電源抑制比 (PSRR) 的線性調整器等。在進行集成時,首先集成消費者熟悉的一些已知特性。擁有更高性能及效率的領先模擬半導體技術--包括經過優化的分立電源管理器件等,將隨付運量的增加及功能標準化而被越來越多地集成。為進一步優化電源管理并延長電池工作時間,必須考慮以下三個方面的問題。首先,電池管理必須能處理電池充電及容量測量。其次,電源轉換必須能盡可能有效地將電池功率轉換為系統可用電源。第三,用于分析處理器實際功耗并控制電源的系統電源管理必須能優化電池功率的使用效率。第一與第二個方面可通過選擇合適的電源管理器件來實現,而第三個方面則與處理一側的主要軟件開發有關。
在電池管理中,電池"容量計"正變得日益流行。在傳統上,通常用以下方法來測量電池容量,即:先測量鋰離子電池的電壓,然后再用存儲在存儲器中的容量查找表來得出有關可用電池功率的結果。但由于3G手機復雜的功耗特性及鋰離子電池性能隨時間、溫度及負載條件的變化,上述方法并不實用。為精確測量剩余電池容量以使處理器能更好地管理手機功耗,人們采用了具有"阻抗跟蹤"能力、并能測量進出電池實際電量的高性能庫侖計。這使處理器能有效地部署電池節省模式、精確確定電池耗盡時間以及當需要充電時向終端用戶告警等。圖2即顯示一種集成在電池盒中、并通過 I2C通信接口向主處理器發送參數的庫倫計。
而在電源轉換領域,DC/DC轉換器在提供用于 LED驅動與處理器內核電源的高效率解決方案方面正扮演著越來越重要的角色。為提高數碼相機與視頻會議的性能, CMOS與 CCD傳感器的分辨率在不斷提高。簡單物理學原理表明,以不斷提高的傳感器分辨率,需要有更高的光亮才能拍攝高質量照片,這反過來又要求擁有更亮相機閃光燈能力的解決方案。今天許多手機相機閃光燈所提供的亮度比采用以小于100 mA的電流來驅動白LED 的"玩具閃光燈"所提供的亮度低很多。這種設計實際上完全不能提高拍攝照片的質量。為真正使產品具有差異性,需要以接近1A的電流來驅動高功率白LED 燈。而1A則是一個用電荷泵所難以達到的電流值,因為所需相應的2A電池電流會超出系統為此種功能(即照相功能)所預留的任何電池功率預算。為解決此電池電流問題,圖3給出了一種可將700 mA電流驅動至相機閃光燈應用白LED中的高效率DC/DC升壓轉換器。
手機中的幾種子系統可能需要有精確的內核源電壓。線性調整器通常被認為是一種用于電壓調整的小尺寸及低成本解決方案。但當電流高于 200mA時,由于功耗過高,它們開始需要既占空間又價格昂貴的散熱片。功耗是由供電時較大的輸入-輸出電壓差乘以輸出電流所致,例如,從3.6-V鋰離子電池上得到的1.2V / 500mA內核電壓等。盡管線性調整器能以33%的效率來進行這種調整,并因此而成為"燃燒"電池功率及產生熱量的主要來源,但DC/DC轉換器卻能以高于90% 的效率很好地工作,且只消耗LDO浪費的一小部分功率。采用最高級模擬工藝與設計技術的最新一代DC/DC轉換器擁有好幾項空間節省特性。圖4給出了一種用于高達500-mA內核電流的超小型及高精度DC/DC降壓轉換器。由于兩個開關晶體管均為集成,故電路僅需一個電感及兩個小電容。獨特的控制架構能使電源極迅速地對負載瞬變做出反應,并保留+/-1% 的高電壓調整精度--正如當今高性能處理內核所要求的那樣。3MHz的開關頻率可將電感尺寸減小至僅為1mH,從而允許使用高度小于1 mm的低高度芯片電感。器件還提供有芯片級封裝以將IC尺寸減小至2 mm x 1 mm。整個解決方案可構建成能安裝至5 x 5 mm2 空間中。為進一步優化功耗,高級DC/DC調整器還具有自動PFM/PWM模式轉換能力,以提高寬負載范圍內的轉換效率。在輕負載條件下,轉換器進入脈沖頻率調制 (PFM) 模式,而當負載電流高于50-mA時,則采用脈寬調制 (PWM) 控制方案,故能以高達80%-90%的效率來提供1.8-V及500-mA的內核電源。
結論
電源與其他模擬器件的集成是不可避免的,集成的關鍵在于選擇那些已發展成為標準并被各種手機平臺所采用的功能。推動功能差異化的領先技術一般首先采用可進行特性定制的分立形式,這對于消費者及手機型號系列管理來說非常重要,而型號系列管理對于服務提供商及手機制造商來說又非常關鍵。電源管理器件正繼續將尺寸、效率及功耗"推向極至",并日益在減小手機尺寸與重量方面扮演重要角色。
作者簡介
Patrick Heyer持有德國斯圖加特大學電機工程碩士學位及位于德州達拉斯的南衛理公會大學工商管理碩士學位。他擁有近10年的模擬半導體從業經驗,目前任德州儀器公司便攜式電源管理產品市場營銷經理。
兩難選擇:功能與電池功率
在設計一種高級無線設備時,工程師面臨一個基本的兩難選擇。他們需要將大量功能集成到一個通常由電池與顯示屏尺寸、以及用戶接口復雜性與設計工效學所決定的給定外形系數中。此外,電池的可用能量由決定其能量密度與物理尺寸的化學特征決定。這些不斷變化的參數通常會迫使設計人員更有效地利用電池功率管理技術來滿足消費者所期望的設備待機與工作時間。
今天的3G多功能手機支持好幾個空中接口,并能提供諸如 GSM 及 WCDMA等多波段modem連接。亦可通過藍牙、無線LAN、紅外及 USB接口來進行其它連接。數碼相機已成為許多手機的標準配置,它需要有成熟的相機引擎及高發光度閃光燈來拍攝高質量照片。以更高的數據傳輸速度,還可實現視頻電話功能。此外,高速應用處理器還能提供音/視頻處理能力來執行數字電視 ( DTV) 信號與MPEG音頻編解碼。更新款的手機還計劃增加調頻收音機和數字電視調諧器來提高手機的娛樂價值。更高的數據吞吐量最終要求有高密度的存儲能力,這可通過存儲器擴展槽或(甚至)微型硬盤驅動器來實現。不難想象,這些無線手機還兼具有手持式游戲設備的功能。
作為能量來源的電池在系統中占據中心位置。今天,幾乎百分之百的3G手機都采用鋰離子電池,因為它是一種可提供最高能量密度的可充電化學電池。從尺寸角度看,大多數電池都具有大約50 x 40 x 5 mm的尺寸,并能提供900 - 1200 mAh的容量。盡管燃料電池技術允諾將來能提供比鋰離子電池更高的能量密度,但由于技術與規章管制問題,其廣泛使用估計還需數年的時間。此外,預計鋰離子電池技術的逐步改進也會使其容量增加30%。因此,系統工程師目前基本上還會繼續使用可提供大約1500 -1800 mAh的鋰離子電池。
這種兩難選擇最終會迫使數字與模擬半導體技術轉向下一個低功率節點,并推動超高效電池使用技術的發展。
集成與布局問題
顯然,隨著將所有功能都整合到一個尺寸相對較小的外殼中,需要對一組高性能模擬與數字器件進行集成。為突出復雜性,圖1給出了3G手機的主要系統架構。
![]() |
|
圖1:3G手機的系統組成框圖 |
但問題是:"哪些器件需要集成,又如何來解決手機外形系數對器件安放位置的影響這一問題?"答案就是集成用于基帶處理器、音頻子系統及接口器件的標準電源,因為不同手機平臺均采用類似的子系統與器件,而手機電源也采用同樣的基本芯片組。但也存在如下兩個內在的主要問題。首先,工業設計考慮允許根據所需功能及人機工程學來以各種不同方式設計手機。今天,電設計需要考慮能否將手機設計成塊糖、蚌殼或滑動形狀,且全都采用不同的顯示屏、鍵盤與揚聲器配置。這些設計差別對手機顯示屏、相機模塊及其他子系統的安放位置都有很大的影響,且在某種程度上會限制這些器件的集成。在某些情況下,電源或音頻功能的"一體化"集成可能意味著更長的走線、復雜的印制板布局、或由噪聲帶來的電設計挑戰。其次,人們還不應忘記手機廠商所要求的對手機型號系列的經濟高效管理。為以不同手機型號來滿足市場需求,手機制造商必須以不同成本來提供各種特性與性能水平。為在競爭激烈的市場中獲得最高利潤,這些型號的成本必須隨功能而改變,而這反過來又會限制將每一種功能都集成到一片大型IC上。如果特性不是給定型號系列所需要的,則應將某些特定功能及其電源從板上卸下以減少成本。
此外,采用相同基本芯片組的手機廠商還需要使其產品有別于其他競爭對手的產品,這反過來又推動對各種不同特性的再集成。一種典型的產品差異化例子可能包括(但不限于)更亮的相機閃光燈、功能更強的噴燈模式、D類立體聲音頻性能、特殊顯示屏與鍵盤背光效果、MP3音頻播放功能、調頻廣播接收與精確電池容量計量等。
分立電源器件選擇
如圖1所示,為差異化子器件供電的典型非集成電源器件,可能是作為手機電池盒一部分的電池容量計、高效率但小體積的高頻DC/DC內核電源、用于相機白閃光燈LED的高性能DC/DC升壓驅動器、帶有機LED電源的白LED背光驅動器、次顯示屏以及具有超低電源抑制比 (PSRR) 的線性調整器等。在進行集成時,首先集成消費者熟悉的一些已知特性。擁有更高性能及效率的領先模擬半導體技術--包括經過優化的分立電源管理器件等,將隨付運量的增加及功能標準化而被越來越多地集成。為進一步優化電源管理并延長電池工作時間,必須考慮以下三個方面的問題。首先,電池管理必須能處理電池充電及容量測量。其次,電源轉換必須能盡可能有效地將電池功率轉換為系統可用電源。第三,用于分析處理器實際功耗并控制電源的系統電源管理必須能優化電池功率的使用效率。第一與第二個方面可通過選擇合適的電源管理器件來實現,而第三個方面則與處理一側的主要軟件開發有關。
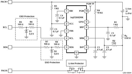
在電池管理中,電池"容量計"正變得日益流行。在傳統上,通常用以下方法來測量電池容量,即:先測量鋰離子電池的電壓,然后再用存儲在存儲器中的容量查找表來得出有關可用電池功率的結果。但由于3G手機復雜的功耗特性及鋰離子電池性能隨時間、溫度及負載條件的變化,上述方法并不實用。為精確測量剩余電池容量以使處理器能更好地管理手機功耗,人們采用了具有"阻抗跟蹤"能力、并能測量進出電池實際電量的高性能庫侖計。這使處理器能有效地部署電池節省模式、精確確定電池耗盡時間以及當需要充電時向終端用戶告警等。圖2即顯示一種集成在電池盒中、并通過 I2C通信接口向主處理器發送參數的庫倫計。
![]() |
|
圖2:用于精確電池容量測量的電池容量計 |
![]() |
|
圖3:用于高亮度相機閃光燈LED的高效率DC/DC升壓塊 |
![]() |
|
圖4:帶小器件與封裝的高頻3-MHz DC/DC轉換器 |
電源與其他模擬器件的集成是不可避免的,集成的關鍵在于選擇那些已發展成為標準并被各種手機平臺所采用的功能。推動功能差異化的領先技術一般首先采用可進行特性定制的分立形式,這對于消費者及手機型號系列管理來說非常重要,而型號系列管理對于服務提供商及手機制造商來說又非常關鍵。電源管理器件正繼續將尺寸、效率及功耗"推向極至",并日益在減小手機尺寸與重量方面扮演重要角色。
作者簡介
Patrick Heyer持有德國斯圖加特大學電機工程碩士學位及位于德州達拉斯的南衛理公會大學工商管理碩士學位。他擁有近10年的模擬半導體從業經驗,目前任德州儀器公司便攜式電源管理產品市場營銷經理。
免責聲明:本文僅代表作者個人觀點,與電源在線網無關。其原創性以及文中陳述文字和內容未經本站證實,對本文以及其中全部或者部分內容、文字的真實性、完整性、及時性本站不作任何保證或承諾,請讀者僅作參考,并請自行核實相關內容。
編輯:ronvy
來源:德州儀器
編輯:ronvy
來源:德州儀器
本文鏈接:用于下一代移動電話的電源管理劃分
http:www.toastsoft.com/news/2007-9/2007929105529.html
http:www.toastsoft.com/news/2007-9/2007929105529.html
文章標簽: 電源管理劃分/德州儀器




