德國elmos公司日前宣布推出一款適用于直流無刷電機(BLDC)控制的單芯片方案E523.52。該芯片的最大輸入電壓為72V,集成了一個16bit的微控制器,為馬達控制特別設計的硬件外設,多路電源發生器,MOSFET預驅動模塊以及運算放大器。在使用N溝道MOSFET的情況下,E523.52最大可驅動1000W左右的直流無刷電機。
E523.52還配備了一個DC/DC BUCK電源,該電源用于生成MOSFET柵極驅動電壓,額定輸出為11V/100mA,同時該BUCK電源的輸出還作為3.3V LDO的供電電源,該3.3V LDO用于向微控制器提供電源,額定輸出為3.3V/30mA,該LDO可以在芯片外部外擴晶體管如果有更高的電流需求。E523.52內置的MOSFET驅動模塊硬件實現了多種MOSFET的監控和診斷功能。同時,E523.52通過了AEC-Q100認證。
E523.52適合的直流無刷電機應用包含 24V~48V供電的車載系統以及24V~72V的工業產品應用。
elmos提供了免費的應用評估代碼,包括無傳感器的方波控制和無傳感器的正弦波控制。只需要一塊demo板和供電電源,就可以在較短的時間內運行客戶的電機。
E523.52有著卓越的可靠性,高度集成的封裝(QFN36L7)減小了所需的PCB尺寸,內置的3組半橋驅動(3路高端驅動+3路低端驅動)直接由6路PWM信號,一個RUN使能信號進行控制,內部的溫度檢測保護和高效的封裝散熱性能使得芯片的工作環境溫度為-40~125攝氏度。
完善的內部集成功能使得PCB板級的設計變得簡單,另外,其內置的BEMF測量模塊,使得用戶在測量相電壓時無需使用外部分壓電阻,進一步簡化板級的設計。
性能特點:
適用工作電壓12V到72V,最低可在7V條件下工作
內置PFM模式的DC-DC單元,能夠為負載提供11V,最高100mA的穩定電源。
可驅動三相全橋的MOSFET,每一相的最大驅動電流可達200mA。具備可編程死區時間和保護功能。
內嵌16位汽車級RISC處理器,4K RAM,硬件MAC以及電壓分壓監測電路。
32KB flash,能夠實現ECC錯誤保護。
帶QEI模式的4路定時器捕捉和比較單元。
1MS/s 12位ADC自主采樣序列引擎,可以對內存直接存取,實現和PWM同步。
應用領域:
48V電池的普通汽車及商用汽車應用
可用于工業領域,適用于24V到72V供電的BLDC電機驅動。
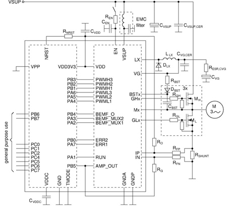
典型應用電路圖:

E523.52典型應用電路圖
關于艾爾默斯半導體
艾爾默斯半導體公司(elmos)成立于1984年,長期致力于研發、生產基于半導體技術的系統解決方案,擁有豐厚的技術資源與設計經驗。技術領域涉及混合信號技術、電機控制技術、傳感、光電技術領域,可為用戶提供量身定制的產品設計服務。產品主要應用于汽車、工業控制、醫療設備、安防系統等領域。
http:www.toastsoft.com/news/2015-6/201564112059.html
 
		 
       
 0755-82905460  
			 郵箱
0755-82905460  
			 郵箱  :
 :