萊姆電子(中國)有限公司銷售主管 趙蘇晉
一:HO系列簡介
HO系列是LEM從2012年開始陸續推出的新一代ASIC開環傳感器。其內部采用了ASIC技術,即將霍爾元件和調理電路集成在LEM的一顆定制芯片上(版圖見下圖)。芯片內部的EEPROM可以存儲校正數據,對零漂和溫漂進行了糾正,從而使該傳感器在這兩個方面的指標比傳統的開環傳感器均提到了一倍,這樣就進一步保證了電流的測量精度。

HO系列又分成HO-P,HO-NP,HO-S 3個子系列。具體實用場合見下面選型表。

HO系列產品與LEM其他產品相比,除了能精確測量電流值外,還有一個該系列產品的特性,就是均具備OCD功能,即過流檢測功能(Over Current Detect),下面我們將著重介紹該性能的應用。
二:OCD功能介紹
1.OCD檢測的閾值
HO系列的過流檢測閾值是其額定值的倍數。該倍數根據出廠型號后面的后綴的最后一位決定。標準型號為后綴0100,即過流檢測倍數為2.93倍。

HO-P系列中HO 6-P,HO 10-P,HO 25-P這幾個產品只有2.93倍一種選擇,其余的HO產品則的過流檢測閾值都存在0-7的8種選擇。
例如:
HO 60-P-0101,該產品的過流閾值為60*3.59=215A
HO 60-P-0102,該產品的過流閾值為60*3.99=239A
HO 50-S-0102,該產品的過流閾值為50*3.99=200A
2.OCD 的響應時間
HO系列的OCD響應時間為3us。
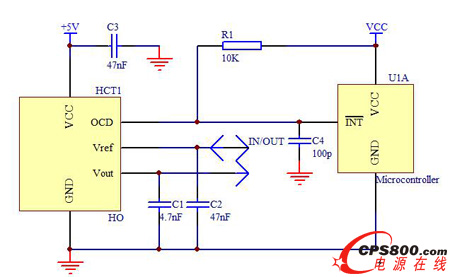
3.OCD 的輸出方式及時序
OCD的內部結構屬于開漏極輸出,因此必須要上拉一個電阻(大于10k)到電源才能輸出到微控制器。

- 1
- 2
- 總2頁
http:www.toastsoft.com/news/2015-3/20153319377.html



