由廣東省電源行業協會主辦的“2014第六屆中國電池技術創新(上海)論壇”將于2014年8月27日在上海舉行。從2009年起,中國電池技術創新(上海)論壇已連續成功舉辦五屆,獲得了業內企業的積極關注和廣泛參與,已經成為電池及相關領域企業交流互動的高端平臺。
2013年,雖然國家擴大了太陽能電池內需、新能源汽車補貼等扶持政策,有力支撐了電池行業的發展,但受制于國際貿易摩擦升溫、國外需求萎縮、環保壓力增大等不利因素,電池行業增速明顯放緩,發展處境艱難。2014年,在新一輪經濟改革及擴大內需政策的推動下,國內消費需求有所增長,帶動了與電池消費相關的汽車、電動自行車、手機、信息產品的增長。與此同時,國家大力推動新能源產業的發展,也帶動了太陽能電池、儲能電池、動力電池的增長。但電池及相關企業依舊面對勞動力成本繼續走高、人民幣升值、鉛酸電池消費稅開征的預期與節能環保要求不斷提高等諸多不利因素的影響,如何通過技術創新突破困境,打造新的藍海市場,成為眾多電池及相關企業必須直面的問題。
2014第六屆中國電池技術創新(上海)論壇將邀請電池領域知名學者、工程師、企業家于一堂,直擊電池產業所面臨的發展困境,探討電池技術發展趨勢,促進行業技術創新,分析預測電池及相關產業的國內外市場動態,推動行業增長。現誠邀您的參與,共同為電池產業發展助力。
“第六屆中國(上海)國際電池工業展覽會”同期在上海舉辦。
一、論壇主題
改革促發展 創新鑄輝煌
二、本屆論壇專家陣容:

三、論壇亮點
亮點一:車載動力及儲能技術屆頂級專家院士及產業領軍人物的最新成果交流。
亮點二:行業發展趨勢與技術應用狀況分析相結合的前沿預測剖析。
亮點三:展覽和論壇相結合,電池新技術新材料新應用的一站式展示。
亮點四:全球知名的電動汽車、電池企業現場展示最新產品并詮釋其動力傳奇。
四、組織機構
主辦單位:廣東省電源行業協會
承辦單位:廣州振威國際展覽有限公司
協辦單位:中國電器科學研究院有限公司、擎天實業有限公司
威凱檢測技術有限公司
五、論壇時間、地點及收費
時間:2014年8月27日 9:00~18:00(26日全天報到)
地點:上海新國際博覽中心N5館M50會議室(浦東新區龍陽路2345號)
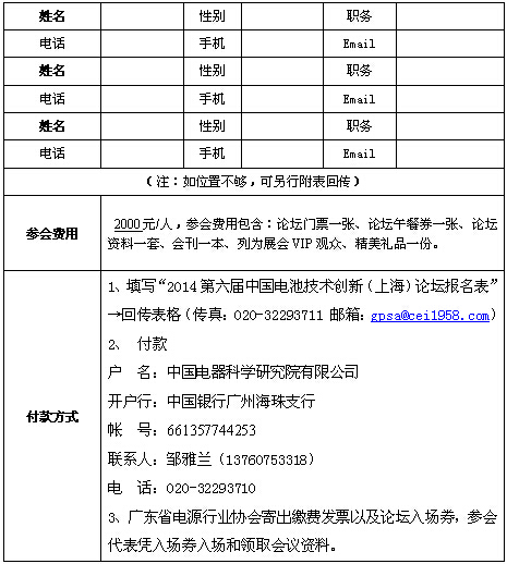
收費:詳見附件《2014第六屆中國電池技術創新(上海)論壇報名表》
六、附件
附件1、《2014第六屆中國電池技術創新(上海)論壇報名表》
附件2、上海新國際博覽中心交通指南
附件3、《電池展參展申請表》
附件1


注:為了做好會務安排,請參會代表于2014年8月15日前將報名回執電郵或傳真至論壇會務組。
附件2: 上海新國際博覽中心交通指南
上海新國際博覽中心(SNIEC):http://www.sniec.net/cn


展館地址: 中國上海浦東新區龍陽路2345號 電話: 021- 28906888 / 28906666
展館交通:地鐵7號線可直達SNIEC,其花木路站緊鄰SNIEC W5號展廳。此外,大型交通樞紐中心—龍陽路站(位于龍陽路上) 距離SNIEC僅600余米,地鐵2 號線、地鐵7號線、磁浮列車、以及多條公交線路交匯于此,由龍陽路站步行10分鐘,即可抵達SNIEC。<
http:www.toastsoft.com/news/51211.htm
