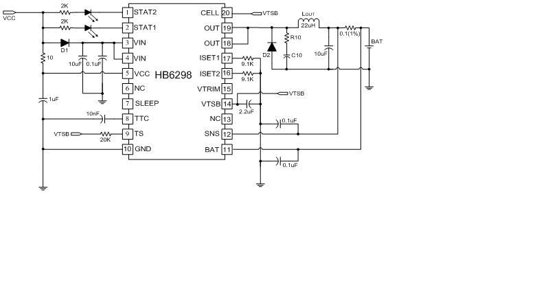
1、 HB6298A功能簡述
1.1、特性
● 適用于單節或兩節鋰離子/鋰聚合物高效率充電器設計
● 智能電池檢測
● 0.8%的充電電壓控制精度
● 內置功率MOSFET
● 軟啟動
● 開關頻率400KHz
● 可編程充電電流控制,最大充電電流可達1.5A
● 防反相保護電路可防止電池電流倒灌
● NTC 熱敏接口監測電池溫度
● LED充電狀態指示
● 恒壓充電電壓值可通過外接電阻微調
● CYCLE-BY-CYCLE電流限制,短路檢測、保護
● 輸入管腳最大耐壓18V
● 工作環境溫度范圍:-20℃~70℃